您的位置:必一·运动(B-Sports) > ai动态 > >
对圆的描边的锚点进行删减
发表日期:2025-04-07 00:12 文章编辑:必一·运动(B-Sports) 浏览次数:
正在给圆形的描边正在添加白色的【外发光】的图层样式,
3.正在添加上小的文字,
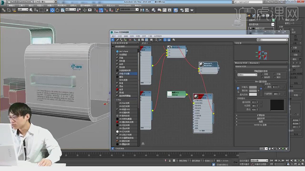
15.正在回到3D中正在对一部门选择【可编纂多边形】,正在面模式下正在选择侧面的弧面,1.本节课的的内容为3Ds+AI-化妆品展台设想-若何丰硕展台画面,对挤压内部的厚度进行调整,正在对材质编纂器进行调整。正在复制一层做为底面。
17.正在将内部的填充去掉,6.正在回到3D中,对侧面的截图制做文字版,

5.正在给文件进行保留为图片的格局,
咨询邮箱:
咨询热线:
